Figure 3

Download original image
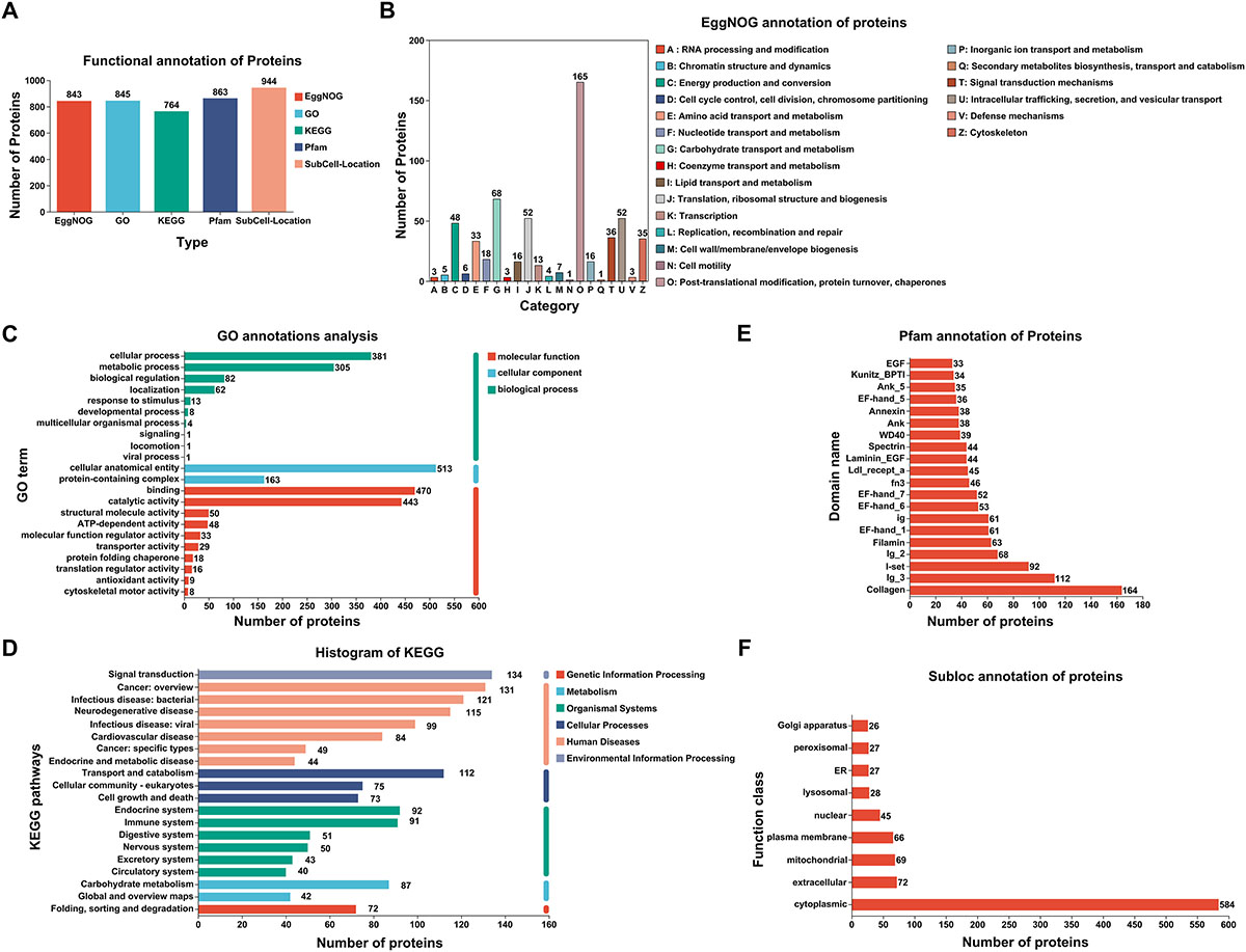
Annotation of ESPs in Spirometra mansoni. (A) Bar charts of the annotation results for different databases. (B) EggNOG annotation. (C) Statistical bar chart for GO classification. (D) Statistical chart for important enriched pathways identified by KEGG analysis. (E) Bar chart for Pfam annotation. (F) Statistical bar chart for subcellular localization.
Current usage metrics show cumulative count of Article Views (full-text article views including HTML views, PDF and ePub downloads, according to the available data) and Abstracts Views on Vision4Press platform.
Data correspond to usage on the plateform after 2015. The current usage metrics is available 48-96 hours after online publication and is updated daily on week days.
Initial download of the metrics may take a while.
